
登录新浪财经APP 搜索【信披】查看更多考评等级配资开户服务
来源:券业行家
★ 目录 ★
|
汇添富基金 |
7月14日董事长变更 |
|
国新国证基金 |
7月初董事长变更,未公开披露引争议 |
汇添富新帅就位
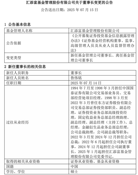
2025年7月14日晚间,汇添富基金一则董事长变更公告引发行业关注——鲁伟铭正式接任公司董事长,原董事长李文因董事会换届离任,转任公司其他岗位。
公开消息显示,新任董事长鲁伟铭来自于汇添富大股东东方证券,其拥有30年证券行业工作经历:1998年从国泰证券加入东方证券后,历任交易总部证券投资部副总经理、固定收益业务总部总经理、总裁助理、副总裁、总裁等职,2024年12月已升任东方证券副董事长。2025年1月,鲁伟铭提前担任汇添富基金党委书记,为此次接棒铺垫了平稳过渡的基础。
此次离任的李文,自公司创立之初便加入团队,2015年从督察长接任董事长。任职期间,公司非货规模从当时的第十二名涨至2020年行业第二,又跌至2025年的第十。在公司公告中特别肯定了其在“公司文化建设和长期稳健发展”中的贡献。
国新国证悄换掌门
7月初,有消息称国新国证基金管理有限公司(简称:国信国证基金)董事长杨铭海离任,张涵宇接任董事长。然而公司并未对董事长变动发布公告。这一操作虽未触碰监管红线,却因与市场对“重大事项透明度”的期待存在差距,引发了市场讨论。
根据2020年修订的《公开募集证券投资基金信息披露管理办法》及2022年实施的《证券基金经营机构董事、监事、高级管理人员及从业人员监督管理办法》,董事长未被纳入“高级管理人员”范畴,其变更不属于强制信披事项,仅当董事整体变动超过 50%时才需公告。然而尽管无强制要求,头部机构通常会主动披露董事长变更以维护市场信任,国新国证基金的‘沉默“在行业中较为少见。
国信国证基金前身为华融基金,2022年更名。目前由国新资本有限公司(持股51.22%)与国新证券(持股 48.78%)共同控股,实际控制人为中国国新控股有限责任公司。2025年3月,公司刚完成增资:国新资本认购新增注册资本2.1亿元,注册资本从2亿元增至4.1亿元。
新任董事长张涵宇于2000年至2022在央行分别任职中国人民银行中关村国家自主创新示范区中心支行副行长、征信管理处处长、中国人民银行营业管理部(国家外汇管理局北京外汇管理部),历任科员至副处长;现任国新资本副总经理、总法律顾问、首席风险官,同时兼任国新证券董事。
从国信国证基金7月2日发布的公告来看,新任董事张涵宇已于当日进入公司董事会。
MACD金叉信号形成,这些股涨势不错!
海量资讯、精准解读,尽在新浪财经APP
责任编辑:杨红卜 配资开户服务
仁信配资提示:文章来自网络,不代表本站观点。